상세 컨텐츠

본문 제목

3.MNIST 딥러닝 모델 예제

본문

MNIST

모듈 임포트

import tensorflow as tf
from tensorflow.keras.datasets.mnist import load_data
from tensorflow.keras.models import Sequential
from tensorflow.keras.layers import Dense, Input, Flatten
from tensorflow.keras.utils import to_categorical, plot_model
import numpy as np
import tensorflow as tf
from keras.models import load_model

from sklearn.model_selection import train_test_split
import matplotlib.pyplot as plt
plt.style.use('seaborn-white')

데이터 로드 및 전처리

  • MNIST 데이터셋을 로드
  • Train Data 중, 30%를 검증 데이터(validation data)로 사용

#고정된 난수 생성을 위해 tf.random.set_seed(111)를 설정합니다.

tf.random.set_seed(111)
(x_train_full, y_train_full), (x_test, y_test) =load_data(path='mnist.npz')

x_train, x_val, y_train, y_val = train_test_split(x_train_full, y_train_full,
                                                  test_size=0.3,
   
                                               random_state=111)
 
#mnist.npz 파일로부터 훈련, 테스트 데이터셋을 불러옵니다.
num_x_train=(x_train.shape[0])
num_x_val=(x_val.shape[0])
num_x_test=(x_test.shape[0])
 
num_sample=5
random_idxs=np.random.randint(60000, size=num_sample)

plt.figure(figsize=(15,3))
for i , idx in enumerate(random_idxs):
  img=x_train_full[idx,:]
  label= y_train_full[idx]

  plt.subplot(1,len(random_idxs),i+1)
  plt.imshow(img)
  plt.title('Index:{},Label:{}'.format(idx,label))

#훈련, 검증, 테스트 데이터셋의 픽셀 값을 255로 나누어 정규화합니다.

x_train=x_train/255.
x_val = x_val/255.
x_test=x_test/255.
 
 

모델 구성(Sequential)

#신경망 구성

model = Sequential([Input(shape=(28,28),name='input'),
                    Flatten(input_shape=[28,28], name='flatten'),
                    Dense(100,activation='relu', name='dense1'),
                    Dense(64, activation='relu', name='dense2'),
                    Dense(32, activation='relu', name='dense3'),
                    Dense(10, activation='softmax', name='output')])

#원핫인코딩
y_train = to_categorical(y_train)
y_val = to_categorical(y_val)
y_test = to_categorical(y_test)
 

모델 컴파일 및 학습

model.compile(loss='categorical_crossentropy',
              optimizer='sgd',
              metrics=['accuracy'])
history = model.fit(x_train, y_train, epochs=50, batch_size=128, validation_data=(x_val, y_val))
history_dict=history.history
loss= history_dict['loss']
val_loss= history_dict['val_loss']


epochs=range(1,len(loss)+1)
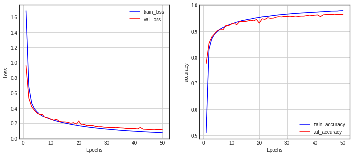
fig=plt.figure(figsize=(12,5))

ax1=fig.add_subplot(1,2,1)
ax1.plot(epochs, loss, color='b', label='train_loss')
ax1.plot(epochs, val_loss, color='r', label='val_loss')
ax1.set_xlabel('Epochs')
ax1.set_ylabel('Loss')
ax1.grid()
ax1.legend()

accuracy=history_dict['accuracy']
val_accuracy=history_dict['val_accuracy']

ax2=fig.add_subplot(1,2,2)
ax2.plot(epochs, accuracy, color='b', label='train_accuracy')
ax2.plot(epochs, val_accuracy, color='r', label='val_accuracy')
ax2.set_xlabel('Epochs')
ax2.set_ylabel('accuracy')
ax2.grid()
ax2.legend()

모델 평가 및 예측

 

model.evaluate(x_test, y_test)
pred_ys=model.predict(x_test)
print(pred_ys.shape)

np.set_printoptions(precision=7)
print(pred_ys[0])
arg_pred_y = np.argmax(pred_ys, axis=1)
plt.imshow(x_test[11])
plt.title('Predicted label:{}'.format(arg_pred_y[11]))
plt.show()
 
  • 혼동 행렬 (Confusion Matrix)
from sklearn.metrics import classification_report, confusion_matrix
import seaborn as sns
sns.set(style='white')

plt.figure(figsize=(8,8))
cm = confusion_matrix(np.argmax(y_test, axis=1), np.argmax(pred_ys, axis=-1))
sns.heatmap(cm, annot=True, fmt='d', cmap='Blues')
plt.xlabel('Predicted Label')
plt.ylabel('True Lable')
plt.show()
 

 

관련글 더보기